01 困境:为什么“加强团队协作”成了绩效评估的难题?
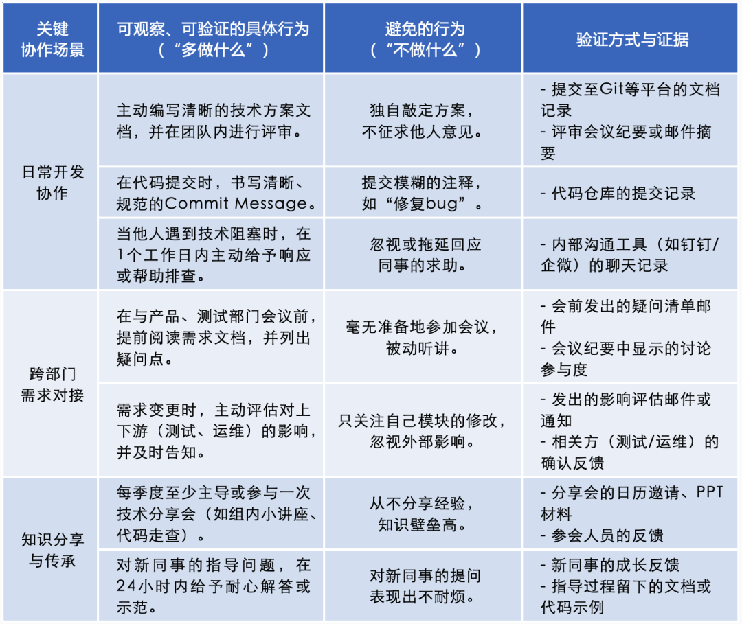
每到年底绩效评估时,不少国企的HR和业务经理都会面临一个经典难题:如何评价员工在“团队协作”这项软指标上的表现? “小王团队协作精神较好”、“小李需加强跨部门沟通”……类似的评语往往流于形式,既缺乏客观依据,也难以指导员工改进。 这类指标之所以“虚”,源于三大痛点:定义模糊、难以观察、无法衡量。当标准不清晰时,评估就容易掺杂主观印象,甚至沦为“人际关系评分”,挫伤实干者积极性,也无益于团队合作文化的真正塑造。 02 核心:三步“脱水法”,将虚词转化为行为事件 将“团队协作”这类软性指标转化为可衡量行为,本质是一个“翻译”过程——将组织期望的文化,翻译成员工日常的工作语言。 这里提供一套简易高效的“三步脱水法”: 第一步:场景具体化 —— 明确“在何种情况下”需要协作 不要空泛地谈“协作”,而是锁定2-3个该岗位最高频、最重要的协作场景。例如,对于一名项目经理,核心协作场景可能是: · 跨部门项目推进会 · 解决突发的客户投诉 · 知识经验分享 第二步:行为具象化 —— 定义“做什么、不做什么” 针对每个场景,与员工和业务经理一起,列举出具体的正向行为与负向行为。一个简单有效的框架是“多做什么、少做什么、不做什么”。 第三步:证据可验化 —— 明确“如何证明”行为发生 为每个关键行为找到1-2个最容易获取、最客观的验证证据。证据可以是产出物、记录或他人的反馈。 03 实操:一张表搞定“团队协作”指标的行为清单 以下是一份为“技术研发岗”设计的“团队协作”行为指标表示例,您可以根据具体岗位进行调整: 岗位:中级软件开发工程师 绩效指标:团队协作与沟通 使用说明: 制定阶段:经理与员工共同从上述行为清单中,选取3-5项作为本季度/年度的重点改进和考核项。 执行阶段:员工以此为导向工作,并有意识地保留相关证据。 评估阶段:经理与员工依据行为发生频率和证据进行事实性回顾与评分,避免主观臆断。 04 要点:让行为指标真正生效的三个关键 成功实施行为指标,需抓住三个管理要点,确保指标不流于形式,而是真正驱动行为改变。 第一,共识大于考核。指标的制定过程,本身就是一次极佳的沟通和对齐。经理应与员工共同探讨,选取对本岗位最重要的行为。这能确保员工理解“为何重要”,从而内化为行动,而非被动应付检查。 第二,证据重于感觉。评估时,必须基于事实和证据,而非模糊的“我感觉”。引导经理问:“请问能举个例子吗?”“相关的记录或产出可以看看吗?” 这能极大减少评估偏差。 第三,发展先于评判。这些行为清单不仅是考核标尺,更应是员工的“行动指南”和“能力发展地图”。在绩效面谈中,经理应基于行为表现,与员工探讨哪些做得好、哪些可以进一步提升,并制定具体的改进计划。 05 延伸:从“团队协作”到其他软性指标 “三步脱水法”具备强大的可扩展性,可广泛应用于各类“软性”或“价值观”考核指标。 · “客户导向”:可转化为“24小时内响应客户咨询”、“针对客户问题提供A/B两套解决方案而非简单转发”等行为。 · “创新能力”:可转化为“每季度提交1份流程优化书面建议”、“在项目中尝试并分享一种新工具/方法”等行为。 · “责任心”:可转化为“经手的工作产出自查三遍后方可提交”、“对已发现的风险隐患主动跟进直至关闭”等行为。 关键在于,跳出对抽象词汇的争论,回归到具体的工作场景和可观察、可记录的行为上。 当“团队协作”不再是一句口号,而是“提前发出会议疑问清单”、“书写清晰的代码注释”和“耐心指导新同事”这样具体的行为时,改变的齿轮就开始转动。一套清晰的行为清单,如同一面客观的镜子,既让员工看清前进的路径,也让管理者放下评判的权杖,拿起辅导的罗盘。
邮 箱:zzhao@ehrel.com
胪
胪
杭州总部:浙江省杭州市拱墅区华中南路690号6楼
邮 箱:gebo@ehrel.com