在知识经济与全球化竞争日益激烈的背景下,高校作为国家创新体系的核心力量,其科研创新能力直接决定了国家的战略高度与发展潜力。教师是高校科研活动的直接承担者,其科研能力的强弱是衡量一所大学核心竞争力的关键指标。因此,建立一套科学、合理、高效的高校教师科研能力评价体系,不仅关乎教师个体的职业发展、学术声誉与薪酬激励,更深层次地,它如同一根“指挥棒”,深刻影响着学校的学科布局、资源分配、学术生态乃至长远发展战略。
然而,长期以来,我国高校的科研评价体系在一定程度上陷入了“唯论文、唯帽子、唯职称、唯学历、唯奖项”(即“五唯”)的困境。这种简单化、数量化的评价模式,虽然在特定历史阶段起到了快速提升科研产出的作用,但其弊端也日益凸显:它催生了急功近利的学术风气,导致“学术GDP主义”盛行,鼓励了“短平快”的研究,而忽视了对重大原创性、颠覆性理论的长期追求;它使得教师疲于应付各种量化指标,异化为“论文生产机器”,而非以兴趣和好奇心驱动的自由探索者;它加剧了学科间的壁垒,不利于交叉学科的融合发展,因为传统评价体系难以准确衡量交叉研究的复合价值。
为破解此困境,国家层面相继出台了《关于规范高等学校SCI论文相关指标使用 树立正确评价导向的若干意见》等一系列政策文件,明确提出要破除“五唯”,建立以创新能力、质量、贡献、绩效为导向的多元评价体系。这一政策转向,对高校教师科研能力评价量表的设计提出了全新的、更高的要求。传统的、单一依赖论文数量的量表已无法适应新时代的需求,我们必须构建一个能够全面、立体、动态地反映教师科研能力的多维框架。
本文的研究目的,正是要回应这一时代需求。我们将不再纠缠于“是否应该评价”的旧命题,而是聚焦于“如何更科学地评价”的新课题。本文将系统阐述一个多维、动态的科研能力评价量表的设计理念,提供一个具有高度实操性的构建框架,并详细剖析其核心维度、具体指标、权重设置、数据来源及实施要点,旨在为各类高校设计符合自身发展阶段与战略定位的教师科研评价量表,提供一份可借鉴、可操作的“施工蓝图”。
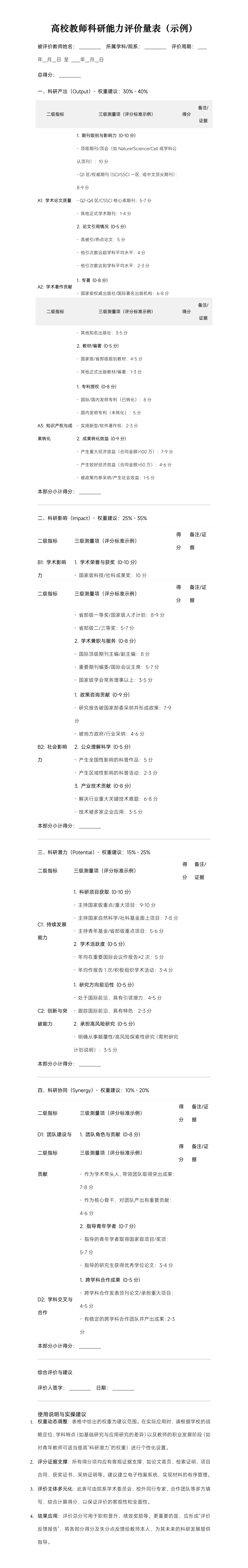
要设计一份有效的评价量表,首先必须对“科研能力”这一核心概念进行解构与重构。科研能力并非单一的论文发表能力,而是一个涵盖知识创造、知识传播、知识应用以及持续创新等多方面的复合型能力。因此,我们的量表设计必须超越“五唯”的局限,从多个维度捕捉教师科研活动的全貌。基于对现代科研活动规律的分析,我们提出一个包含四个一级维度的核心评价框架:科研产出(Output)、科研影响(Impact)、科研潜力(Potential)和科研协同(Synergy)。
科研产出是科研能力最直接、最显性的体现,是评价的基础。但此处的“产出”绝非简单的数量堆砌,而是强调有质量的产出。它衡量的是教师在知识创造过程中的效率与成果水平。
A1: 学术论文质量
A1-1: 期刊级别与影响力
不仅要看是否发表于SCI/SSCI、A&HCI、EI、CSSCI、CSCD等收录期刊,更要关注其分区(如JCR分区、中科院分区)或期刊的影响因子、CiteScore等,对于国内期刊,可参考其复合影响因子和综合影响因子。同时,应引入“中国科技期刊卓越行动计划”入选期刊等高质量国内期刊目录,打破“唯SCI”倾向。
A1-2: 论文引用情况
关注他引次数、ESI高被引论文、热点论文等。引用是学术同行认可的重要体现,但需注意区分自引与他引,并警惕“引用俱乐部”等学术不端行为。
A1-3: 论文发表载体多样性
除了期刊论文,还应将发表在顶级国际会议上的会议论文(尤其是做口头报告的)、在权威媒体上发表的学术评论、以及被重要政策内参采纳的研究报告等纳入评价范围。
A2: 学术著作贡献
A2-1: 专著
关注学术专著的出版机构级别(如国家级出版社、国际著名学术出版机构)、专著的书评数量与质量、以及其在相关领域的学术影响力。
A2-2: 编著/译著
评价其作为主编或主要编译者的贡献,以及译著的翻译质量和学术价值。
A2-3: 教材
评价其是否为国家级、省部级规划教材或重点教材,以及其使用范围和教学效果。
A3: 知识产权与成果转化
A3-1: 专利授权
包括发明专利、实用新型专利、外观设计专利和软件著作权等,重点关注发明专利的授权数量、转化情况以及产生的经济效益。
A3-2: 技术标准制定
评价其参与制定国际、国家、行业或地方标准的情况及贡献度。
A3-3: 成果转化应用
通过技术转让、技术入股、技术咨询等方式产生的直接经济效益,或在社会治理、公共政策、文化发展等领域产生的社会效益,应有明确的合同金额、到账经费或采纳证明作为支撑。
科研影响衡量的是教师科研成果在学术界内部及外部社会所产生的涟漪效应,是科研价值的最终体现。
B1: 学术影响力
B1-1: 学术荣誉与获奖
包括获得国家级、省部级科技奖励(自然科学奖、技术发明奖、科技进步奖)以及社科成果奖,同时涵盖重要的人才计划(如院士、长江学者、杰青等)或学术荣誉(如学会会士等)。
B1-2: 学术兼职与服务
担任国内外重要学术期刊的主编、副主编、编委;担任国际、国家级学术会议的大会主席、分会主席或作特邀/主旨报告;担任重要学术团体的理事长、副理事长、常务理事等职务。
B1-3: 学术思想传播
研究成果被权威教科书、专著、综述性文章正面引用和评述;提出的理论、概念或方法被同行广泛采纳和应用。
B2: 社会影响力
B2-1: 政策咨询贡献
研究报告、政策建议被国家部委、地方政府或国际组织全文采纳,并转化为具体政策;作为核心成员参与法律法规的起草或修订工作。
B2-2: 公众理解科学
通过科普著作、文章、讲座、新媒体等方式,向公众传播专业知识,提升公众科学素养,产生广泛的社会反响。
B2-3: 产业技术贡献
对于应用学科,其研究成果解决了行业关键技术难题,推动了产业技术升级或催生了新兴产业,并获得企业或行业组织的认可证明。
科研潜力是对教师未来发展可能性的预判,旨在鼓励青年教师和长周期、高风险的研究,是评价体系科学性和前瞻性的重要体现。
C1: 持续发展能力
C1-1: 科研项目获取
成功主持或作为核心骨干参与国家级(如国家自然科学基金、国家社会科学基金)、省部级及重要横向科研项目。评价时不仅看项目数量和经费总额,更要关注项目的竞争性、创新性以及项目执行的质量。
C1-2: 学术活跃度
定期参加国内外高水平学术会议并作报告;积极组织校内或区域性学术沙龙、研讨会;与国内外同行保持密切的学术交流与合作。
C1-3: 研究方向的前沿性与稳定性
研究方向是否处于国际学术前沿,是否具有持续发展的空间和潜力,以及研究方向的聚焦程度。
C2: 创新与突破能力
C2-1: 研究范式的创新
是否开辟了新的研究领域,或提出了全新的研究范式、理论模型、实验方法。
C2-2: 承担高风险研究
是否有勇气挑战公认的科学难题或从事预期成果不确定但意义重大的探索性研究。这部分难以用短期成果衡量,可通过专家评议、研究计划陈述等方式进行评价。
现代科研日益呈现出高度综合化、复杂化的特征,重大科学突破往往源于多学科的交叉融合与团队协同攻关。科研协同维度旨在鼓励合作,促进知识共享与创新。
D1: 团队建设与贡献
D1-1: 团队角色与贡献
在科研团队中扮演的角色(如学术带头人、核心骨干),以及对团队整体科研产出、人才培养和文化建设的贡献。
D1-2: 指导青年学者
作为导师或合作者,有效指导博士后、博士生、硕士生或青年教师的科研工作,并帮助他们取得突出成绩。
D2: 学科交叉与合作
D2-1: 跨学科合作成果
与不同学科背景的学者合作发表论文、申请专利、共同承担重大科研项目,并取得实质性成果。
D2-2: 构建合作网络
建立并有效运营跨学科、跨机构、跨国的合作研究网络或平台,提升整个团队的科研能见度和影响力。
一个完美的理论框架若不能落地,便是空中楼阁。量表的设计必须与实施策略紧密结合,方能发挥其预期效用。
权重是评价体系的“灵魂”,直接决定了教师努力的方向。切忌“一刀切”的静态权重。
差异化设置:不同学科、不同岗位类型、不同职业发展阶段的教师,其科研活动的规律和侧重点各不相同。
学科差异
基础研究(如数学、理论物理)应更侧重论文质量和学术影响力;应用研究(如工程、医学)则应赋予成果转化和社会影响力更高的权重;人文社科则需高度重视学术专著和政策咨询贡献。
岗位差异
对教学科研并重型岗位,应平衡科研与教学指标;对科研为主型岗位,可适当提高科研产出的权重。
阶段差异
对青年教师(如35岁以下),应提高科研潜力和代表性成果的权重,鼓励他们“十年磨一剑”;对资深教师,则应更看重其学术影响力和团队建设贡献。
动态调整:权重体系不应一成不变,应结合学校发展战略和年度工作重点,进行周期性(如每3-5年)的微调,以引导教师科研活动与国家、学校战略需求同频共振。
为保证评价的客观公正,必须建立多元化的评价主体结构。
同行评议(核心)
由校内外、国内外同领域的专家组成评议小组,对教师的科研成果质量、创新性、影响力等进行定性评价。这是评价学术质量最核心、最不可替代的环节。
量化数据(基础)
依托科研管理系统,对论文、项目、专利等可量化指标进行客观统计,为同行评议提供数据支撑。
服务对象评价(补充)
对于应用性研究,可引入合作企业、政府部门等用户进行评价;对于团队贡献,可由团队成员进行匿名评价。
教师自评(参考)
教师本人对自身科研工作的总结、反思与未来规划,可作为综合评价的参考。
准确、全面的数据是评价工作的基础。
内部数据系统
整合人事、科研、财务、教务等系统数据,建立教师“科研数字画像”,实现数据自动抓取与更新。
外部数据库
链接Web of Science、Scopus、CNKI、万方等国内外权威数据库,自动获取论文、引用等数据。
教师个人维护
建立教师个人科研电子档案,教师可自行上传代表性成果、获奖证书、转化证明等材料,系统进行审核确认。
评价结果的应用是评价体系的最终落脚点,应服务于教师的职业发展和学校的战略目标。
作为绩效激励的依据
与薪酬、奖金、职称晋升、岗位评聘等直接挂钩,体现“多劳多得、优劳优酬”。
作为职业发展的指南
为教师提供详细的评价反馈报告,明确指出其优势与短板,帮助教师制定个性化的职业发展规划。
作为学校资源配置的参考
为学校的学科建设、团队支持、研究生招生指标分配等提供决策依据,实现资源的优化配置。
设计一份科学、公正且具实操性的高校教师科研能力评价量表,是一项复杂而精细的系统工程。它要求我们从根本上转变评价理念,从片面追求数量转向全面关注质量、影响、潜力与协同。本文提出的四维框架及其实施策略,旨在构建一个既能准确衡量教师当前贡献,又能有效激发其未来潜能的动态评价生态系统。
当然,任何量表都非万能。在实践中,我们仍需警惕新的“指标化”倾向,防止从一个“五唯”陷阱跳入另一个“多维”陷阱。评价的最终目的,不是为了给教师贴上冰冷的分数标签,而是为了营造一个宽容失败、鼓励探索、协同创新的良好学术生态,让每一位教师都能在最适宜的土壤中,心无旁骛地追求真理,实现其最高的学术价值。这才是我们设计科研能力评价量表的初心与使命。未来的研究,可以进一步探索利用人工智能和大数据分析技术,在同行评议和量化数据之间建立更精准的关联,实现更加智能化、人性化的科研评价。
附件:高校教师科研能力评价量表(示例)

邮 箱:zzhao@ehrel.com
胪
胪
杭州总部:浙江省杭州市拱墅区华中南路690号6楼
邮 箱:gebo@ehrel.com